自今年4月15日电动自行车新强制国家标准《电动自行车安全技术规范》正式实施以来,各地区开始加大对电动车的整治力度,同时对电动三轮车的规范也越来越严格。生产资质、3C认证、三轮车上牌等政策让市场竞争进入白热化,拥有工信部目录产品的企业才更受消费者青睐。
	
11月13日,工信部发布第325批《道路机动车辆生产企业及产品》公告已出,43家企业65款三轮车进入新一期目录。
	
	 
 
	
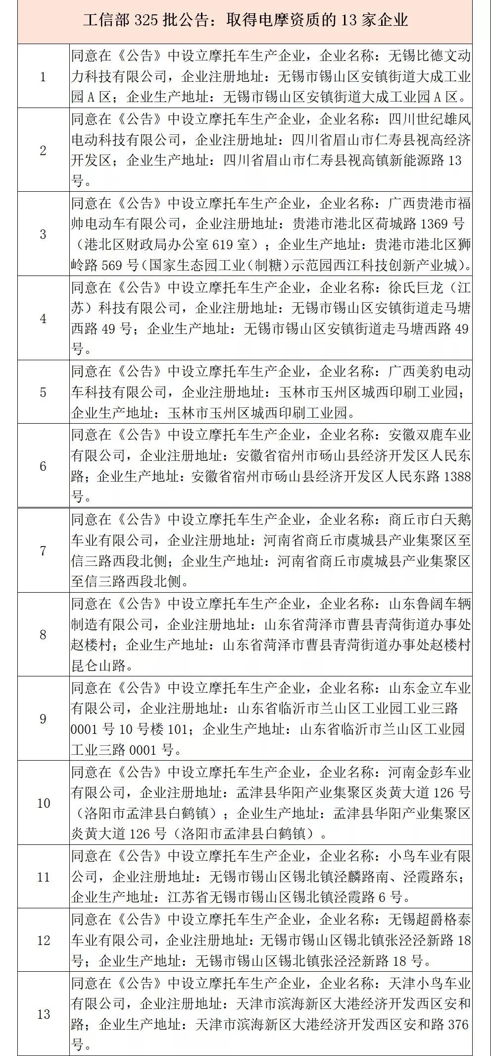
同时第325批公告中发布13家企业获得电摩资质!
	
 
	
 
	
 
本次入选的产品,无疑让所属企业在电动车市场争夺战中再得一分,也为广大电动车消费者在选购电动车时提供了更多的选择性!